新版ISO 10883-17发布,重大更新!—系列4
日期:2023年12月01日 苏州苏大卫生与环境技术研究所有限公司 阅读量:1306

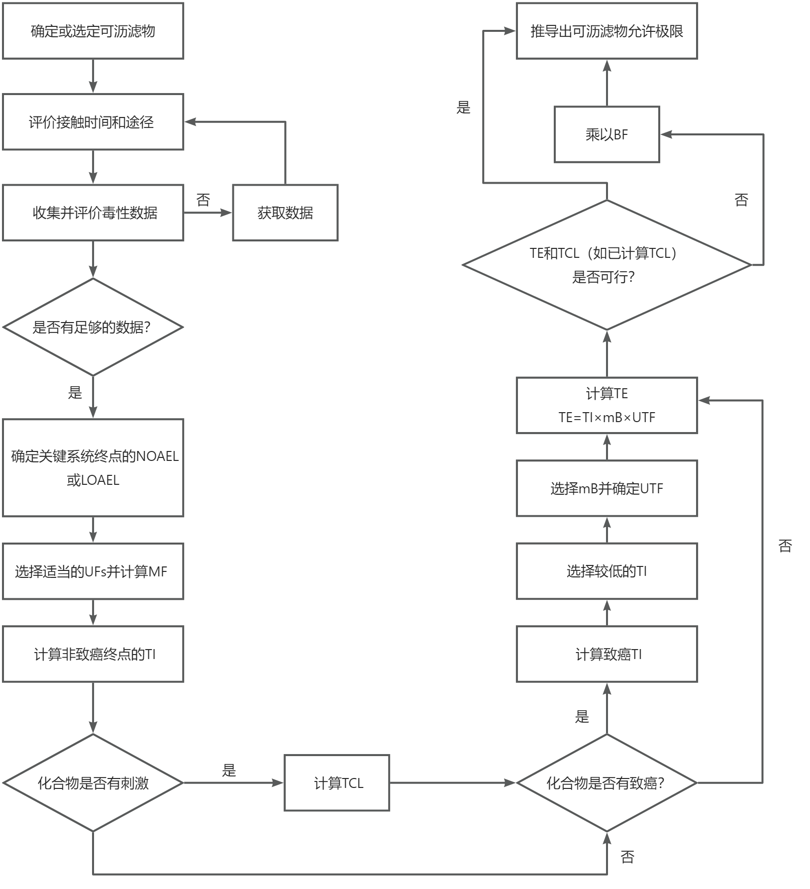
本篇将对新旧版本ISO 10993-17评估流程进行总结,以下是评估流程图:

图1 旧版ISO 10993-17评估流程图

图2 新版ISO 10993-17评估流程图

参考资料

【1】ISO 10993-17: 2023 Toxicological risk assessment of medical device constituents

【2】GB/T 16886.17-2005 医疗器械生物学评价 第17部分:可沥滤物允许限量的建立